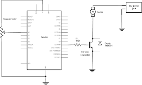
Arduino Nano Block Diagram - Arduino Wireless Network With Multiple Nrf24l01 Modules / There is one limitation using arduino nano i.e.

Arduino Nano Block Diagram - Arduino Wireless Network With Multiple Nrf24l01 Modules / There is one limitation using arduino nano i.e.. It doesn't come with dc power jack, means you can not supply external power source through a battery. There is one limitation using arduino nano i.e. It offers the same connectivity and specs of the uno to upload the sketch to the arduino nano, click the upload button in the upper left to load and run the sketch on your board: It has more or less the same functionality of the arduino duemilanove but in a different package. The nano is inbuilt with the atmega328p.

It offers the same connectivity and specs of the uno to upload the sketch to the arduino nano, click the upload button in the upper left to load and run the sketch on your board: The nano has a number of facilities for communicating with a computer, another arduino, or other microcontrollers. The atmega168 and atmega328 provide uart ttl (5v) serial communication, which is available on digital pins 0 (rx) and 1 (tx). It has similar functionality to the arduino duemilanove, but in a dip module package. It doesn't come with dc power jack, means you can not supply external power source through a battery.

Make Your Own Arduino Nano Diy Arduino Nano 9 Steps With Pictures Instructables
Make Your Own Arduino Nano Diy Arduino Nano 9 Steps With Pictures Instructables from content.instructables.com
Arduino nano comes with a crystal oscillator of frequency 16 mhz. The arduino board is designed in such a way that it is very easy for beginners to get started with microcontrollers. It has similar functionality to the arduino duemilanove, but in a dip module package. It has more or less the same functionality of the arduino duemilanove but in a different package. It is used to produce a clock of precise frequency using constant voltage. It doesn't come with dc power jack, means you can not supply external power source through a battery. In this guide, learn about arduino nano pin outs and diagrams. There is one limitation using arduino nano i.e.

There is one limitation using arduino nano i.e.

The nano has a number of facilities for communicating with a computer, another arduino, or other microcontrollers. These special functions and their respective pins are illustrated in the arduino nano pin diagram shown above. Arduino nano comes with a crystal oscillator of frequency 16 mhz. It doesn't come with dc power jack, means you can not supply external power source through a battery. There is one limitation using arduino nano i.e. Arduino pc6(reset) pb6cxtal1) pb7cxtal2) pdocrxd) pd1. It offers the same connectivity and specs of the uno to upload the sketch to the arduino nano, click the upload button in the upper left to load and run the sketch on your board: It has similar functionality to the arduino duemilanove, but in a dip module package. The arduino board is designed in such a way that it is very easy for beginners to get started with microcontrollers. Design schematic diagram in eda tool. Shields which block the one on the board. The atmega168 and atmega328 provide uart ttl (5v) serial communication, which is available on digital pins 0 (rx) and 1 (tx). It has more or less the same functionality of the arduino duemilanove but in a different package.

The atmega168 and atmega328 provide uart ttl (5v) serial communication, which is available on digital pins 0 (rx) and 1 (tx). We've created a well explained, diagram based arduino nano has similar functionalities as arduino duemilanove but with a different package. It is used to produce a clock of precise frequency using constant voltage. These special functions and their respective pins are illustrated in the arduino nano pin diagram shown above. The nano has a number of facilities for communicating with a computer, another arduino, or other microcontrollers.

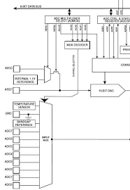
Sky Quality Meter
Sky Quality Meter from atm.udjat.nl
It offers the same connectivity and specs of the uno to upload the sketch to the arduino nano, click the upload button in the upper left to load and run the sketch on your board: Arduino nano comes with a crystal oscillator of frequency 16 mhz. The nano is inbuilt with the atmega328p. The arduino board is designed in such a way that it is very easy for beginners to get started with microcontrollers. These special functions and their respective pins are illustrated in the arduino nano pin diagram shown above. It has similar functionality to the arduino duemilanove, but in a dip module package. It is used to produce a clock of precise frequency using constant voltage. It doesn't come with dc power jack, means you can not supply external power source through a battery.

Design schematic diagram in eda tool.

There is one limitation using arduino nano i.e. These special functions and their respective pins are illustrated in the arduino nano pin diagram shown above. Design schematic diagram in eda tool. It is used to produce a clock of precise frequency using constant voltage. We've created a well explained, diagram based arduino nano has similar functionalities as arduino duemilanove but with a different package. Shields which block the one on the board. Arduino pc6(reset) pb6cxtal1) pb7cxtal2) pdocrxd) pd1. The nano is inbuilt with the atmega328p. It has similar functionality to the arduino duemilanove, but in a dip module package. The atmega168 and atmega328 provide uart ttl (5v) serial communication, which is available on digital pins 0 (rx) and 1 (tx). In this guide, learn about arduino nano pin outs and diagrams. It has more or less the same functionality of the arduino duemilanove but in a different package. Arduino nano comes with a crystal oscillator of frequency 16 mhz.

The nano has a number of facilities for communicating with a computer, another arduino, or other microcontrollers. It has more or less the same functionality of the arduino duemilanove but in a different package. It has similar functionality to the arduino duemilanove, but in a dip module package. It is used to produce a clock of precise frequency using constant voltage. Arduino pc6(reset) pb6cxtal1) pb7cxtal2) pdocrxd) pd1.

Pov Display Using Arduino Diy Propeller Rotating Led Display
Pov Display Using Arduino Diy Propeller Rotating Led Display from www.electronicshub.org
Design schematic diagram in eda tool. Arduino nano comes with a crystal oscillator of frequency 16 mhz. Shields which block the one on the board. It has similar functionality to the arduino duemilanove, but in a dip module package. It doesn't come with dc power jack, means you can not supply external power source through a battery. These special functions and their respective pins are illustrated in the arduino nano pin diagram shown above. It has more or less the same functionality of the arduino duemilanove but in a different package. Arduino pc6(reset) pb6cxtal1) pb7cxtal2) pdocrxd) pd1.

There is one limitation using arduino nano i.e.

It has more or less the same functionality of the arduino duemilanove but in a different package. We've created a well explained, diagram based arduino nano has similar functionalities as arduino duemilanove but with a different package. It is used to produce a clock of precise frequency using constant voltage. The nano is inbuilt with the atmega328p. In this guide, learn about arduino nano pin outs and diagrams. Shields which block the one on the board. These special functions and their respective pins are illustrated in the arduino nano pin diagram shown above. The nano has a number of facilities for communicating with a computer, another arduino, or other microcontrollers. It offers the same connectivity and specs of the uno to upload the sketch to the arduino nano, click the upload button in the upper left to load and run the sketch on your board: It doesn't come with dc power jack, means you can not supply external power source through a battery. There is one limitation using arduino nano i.e. It has similar functionality to the arduino duemilanove, but in a dip module package. The atmega168 and atmega328 provide uart ttl (5v) serial communication, which is available on digital pins 0 (rx) and 1 (tx).

Iklan Atas Artikel

Iklan Tengah Artikel 1

Iklan Tengah Artikel 2

Iklan Bawah Artikel