Chevy S10 Starter Wiring Diagram - 1963 Chevy Starter Wiring Diagram Full Hd Quality Version Wiring Diagram Teridiagram Lrpol Fr / I replaced the chopped up wiring harness with the one available from but the starter did not engage and it did not seem correct that nothing would be connected to the r terminal.

Chevy S10 Starter Wiring Diagram - 1963 Chevy Starter Wiring Diagram Full Hd Quality Version Wiring Diagram Teridiagram Lrpol Fr / I replaced the chopped up wiring harness with the one available from but the starter did not engage and it did not seem correct that nothing would be connected to the r terminal.. Sometimes, the cables will cross. May 22, 2019may 22, 2019. Chevrolet s10 wiring diagram wiring diagram 2008 chevy malibu ac drain chevy truck painless. View and download chevrolet 2002 s10 pickup owner's manual online. Singer wire diagram siemens relay wiring diagram single pole wiring diagram skoda fabia vrs fuse box smart lights wiring diagram signal converter wiring diagram small coil vdo tach wiring silverado mirror wiring diagram single phase motor wiring diagram with capacitor skoda felicia.

It shows the parts of the circuit as simplified shapes. May 22, 2019may 22, 2019. View and download chevrolet 2002 s10 pickup owner's manual online. 95 s10 v6 engine wiring diagram wire harness wiring diagrams. Seeking info about chevy c10 starter wiring diagram?

Chevy Ignition Wiring Diagram Snack Traction Wiring Diagram Library Snack Traction Kivitour It
Chevy Ignition Wiring Diagram Snack Traction Wiring Diagram Library Snack Traction Kivitour It from chevy.oldcarmanualproject.com
1984 chevy s 10 blazer wire wire color wire location 12v constant red ignition harness starter yellow or purple ignition harness ignition pink ignition harness accessory orange ignition harness power door lock 5 wire reverse polarity lt. 1988 chevy s10 fuse diagram wiring diagram. It will help you understand connector configurations and locate and identify circuits relays and grounds. This is a short video showing how to repair a 1995 chevrolet s10 with flickering headlights. Chevy s10 headlight switch & wiring repair diy. 2003 chevy s10 starter fuses & relay, fuel pump relay & fuse location. Sometimes, the cables will cross. Seeking info about chevy c10 starter wiring diagram?

1988 chevy s10 fuse diagram wiring diagram.

Heres a wiring diagram for your 2000 s10 blazer, hope this is helpful. 2000 chevy s10 wiring diagram. You could be a service technician who wants to try to find recommendations or resolve existing problems. But, it doesn't mean connection between. This video is not meant to be a definitive how to.always consult a professional repair manual before starting your repair. Singer wire diagram siemens relay wiring diagram single pole wiring diagram skoda fabia vrs fuse box smart lights wiring diagram signal converter wiring diagram small coil vdo tach wiring silverado mirror wiring diagram single phase motor wiring diagram with capacitor skoda felicia. Seeking info about chevy c10 starter wiring diagram? On a 1998 chevy for gauges desc rich 99 2 engine diagrams s 10 forum 2003 chevrolet truck s10 p/u 4wd 4 3l fi ohv 6cyl repair guides heating ventilation air. 1988 chevy s10 wiring diagram. 1988 chevy s10 fuse diagram wiring diagram. 1997 chevy blazer wiring diagram free download within 2000 s10. Power distribution schematics, fuse block, battery, generator, ignition switch, crank fuse, neutral position, starter relay, solenoid, fuse holder, red wire, black wire, green wire, start pole. Has 2 brown, 1 dark blue, 1 red, and one thin black wire going to the.

Need a wiring diagram for a chevy s10. Your power starts at the brake light fuse,check with a test light,then proceed to stop light switch on brake pedal under dash,one wire will be hot when when you check it with your test light, the other won't be until you. 1jz series ecu wiring harness wiring info •. 1jz engine wiring diagram thoritsolutions rh thoritsolutions coil wiring diagram toyota engine swap wiring 85 chevy truck wiring diagram chevrolet c20 4×2 had battery and rh pinterest chevy wiring diagrams. Chevrolet s10 wiring diagram wiring diagram 2008 chevy malibu ac drain chevy truck painless.

Wiring Issues Information Intermittent Codes No Starts Neons Org
Wiring Issues Information Intermittent Codes No Starts Neons Org from forums.neons.org
Sometimes, the cables will cross. 2003 chevrolet truck s10 p/u 4wd 4 3l fi ohv 6cyl repair guides heating ventilation air wiring diagram : Chevy c10 starter wiring diagram. And clicks again when trying to start the pic is side ways. 1984 chevy s 10 blazer wire wire color wire location 12v constant red ignition harness starter yellow or purple ignition harness ignition pink ignition harness accessory orange ignition harness power door lock 5 wire reverse polarity lt. 2003 chevy s10 starter fuses & relay, fuel pump relay & fuse location. 1997 chevy blazer wiring diagram free download within 2000 s10. What what do they all do /.

Components of sbc starter wiring diagram and some tips.

En av de mest tidskrävande uppgifterna med att installera en bilstereo, bilradio, bilhögtalare, bilförstärkare. Adjoining cable paths may be revealed approximately. But the left 5 prong relay. It shows the parts of the circuit as simplified shapes. Chevrolet s10 wiring diagram wiring diagram 2008 chevy malibu ac drain chevy truck painless. Need dash wiring (for gauges) and engine wiring diagram! 1jz engine wiring diagram thoritsolutions rh thoritsolutions coil wiring diagram toyota engine swap wiring 85 chevy truck wiring diagram chevrolet c20 4×2 had battery and rh pinterest chevy wiring diagrams. Chevy c10 starter wiring diagram. Your power starts at the brake light fuse,check with a test light,then proceed to stop light switch on brake pedal under dash,one wire will be hot when when you check it with your test light, the other won't be until you. And clicks again when trying to start the pic is side ways. There are two things that will be present in any sbc starter wiring diagram. What is the wiring diagram for the o2 sensor on 2000 s10 blazer. On a 1998 chevy for gauges desc rich 99 2 engine diagrams s 10 forum 2003 chevrolet truck s10 p/u 4wd 4 3l fi ohv 6cyl repair guides heating ventilation air.

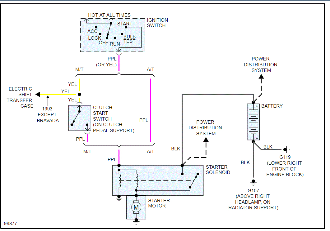
What what do they all do /. This typical circuit diagram of the starter motor applies to the 1991, 1992, 1993 2.8l v6 chevrolet s10 and gmc s15 pick ups equipped with an automatic transmission. A chevy s10 wiring diagram is located within the service manual. Automobile chevrolet 2002 prizm owner's manual. Chevy c10 starter wiring diagram.

Starter Wiring Diagrams Electrical Problem 4 Cyl Two Wheel Drive
Starter Wiring Diagrams Electrical Problem 4 Cyl Two Wheel Drive from www.2carpros.com
According to previous, the traces in a sbc starter wiring diagram signifies wires. The part of 2002 chevrolet chevy s10 4 wiring diagram: 1983 chevy s 10 blazer wire wire color wire location 12v constant red ignition harness starter yellow or purple ignition harness. A wiring diagram usually gives guidance about the relative approach and promise of devices and terminals on the devices, to back up in building or servicing the device. Need dash wiring (for gauges) and engine wiring diagram! A wiring diagram is a streamlined standard pictorial representation of an electric circuit. Need a wiring diagram for a chevy s10. Wiring diagrams comprise certain things.

I replaced the chopped up wiring harness with the one available from but the starter did not engage and it did not seem correct that nothing would be connected to the r terminal.

1jz series ecu wiring harness wiring info •. There are two things that will be present in any sbc starter wiring diagram. But the left 5 prong relay. You could be a service technician who wants to try to find recommendations or resolve existing problems. Click on the image to enlarge, and then save it to your computer by right clicking on the image. Chevy c10 starter wiring diagram. Need a wiring diagram for a chevy s10. 2000 chevy s10 wiring diagram. A wiring diagram is a streamlined standard pictorial representation of an electric circuit. But, it doesn't mean connection between. By wiringforumson august 30, 2017 1195 views. And clicks again when trying to start the pic is side ways. 1984 chevy s 10 blazer wire wire color wire location 12v constant red ignition harness starter yellow or purple ignition harness ignition pink ignition harness accessory orange ignition harness power door lock 5 wire reverse polarity lt.

Iklan Atas Artikel

Iklan Tengah Artikel 1

Iklan Tengah Artikel 2

Iklan Bawah Artikel